0
Skip to Content
Mr. Speechy
Mr. Speechy
Home
A.I. SLP Tools
A.I. Articulation Practice List
ChatGPT Speech Assistant
About
Blog
Contact
Contact
Mr. Speechy
Mr. Speechy
Home
A.I. SLP Tools
A.I. Articulation Practice List
ChatGPT Speech Assistant
About
Blog
Contact
Contact
Home
Folder: A.I. & Speech Therapy
Back
A.I. SLP Tools
A.I. Articulation Practice List
ChatGPT Speech Assistant
About
Blog
Contact
Contact

Accent Modification Documents

Accent Modification Documents

Filters

INTRO TO IPA
INTRO TO IPA
$0.00
PRAAT Word list
PRAAT Word list
$0.00
Excel Spreadsheet
Excel Spreadsheet
$1.00
Women Vowel Space
Women Vowel Space
$1.00
Men Vowel Space
Men Vowel Space
$1.00
Word List For Vowel Adjustment
Word List For Vowel Adjustment
$1.00
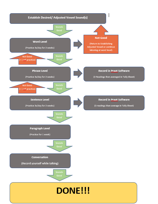
Workflow
Workflow
$0.00

No results found

No results match your search. Try removing a few filters.